Side Quest: "The Last Raid"
This is an episode of the show Side Quest on Apple TV+ that takes place almost entirely using in-game footage from the fictional MMO video game “Mythic Quest."
Season 1, Episode 4
Air Date: March 22, 2025
Engine: Unity
Runtime: 27 minutes
Episode Synopsis: Five high school friends in a long-running MQ guild discover a glitch that might break the game -- or their friendship.
We had the challenge of making the visuals feel grounded in a game environment but also cinematically interesting.
My Role
I was a Producer on the TV show Side Quest, and took the lead on the end-to-end workflow and delivery of this special episode, comprised of mostly game assets. This included the initial proof of concept, managing schedule and budget, as well as conceptualizing the unique workflow, resources required, and how to integrate delivered assets into the live-action television Post Production workflow.
For the creation of the game assets, I took the role of Product Owner: managing the product backlog, defining features and acceptance criteria, and refining sprint priorities.
Process & Overview
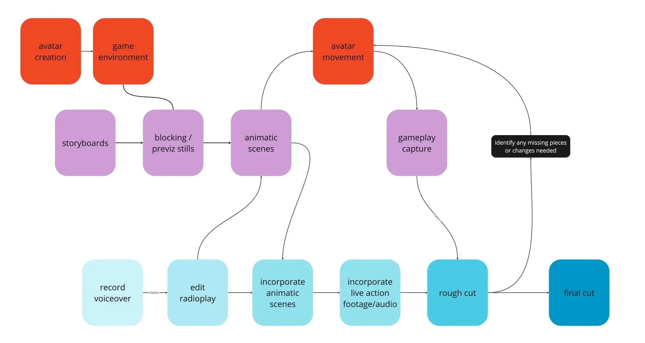
We had to create our own pipeline (and pivot often) for this specialty episode with no tried-and-tested production blueprint for how to use mostly gameplay footage in an episode of a live-action television show.
“The Last Raid” Pipeline
Two main Ubisoft studios were involved: Ubisoft Red Storm & Junction Cinematics at Ubisoft Toronto, with support from three additional Ubisoft studios.
Storyboards, Characters & Environments
Recorded voiceover with cast & edited into Radioplay
Created Storyboards for key scenes
Augmented existing gameplay sandboxes (previously created for Mythic Quest) and created new environments
Characters were created or modified from existing Ubisoft asset library
An environment previously created for Mythic Quest was modified to become the location for the Tavern Exterior final scene of the episode.
How We Approached This Episode
Previz, Camera, Lighting & Scene Assembly
Used Unity to blocked out scenes and set camera angles
Cinematic designers created avatar movement for each scene
A rough animatic of previz blocking and early animation was cut together so we had some visuals for every scene
Feedback on animatic (focusing on camera and character placement) from Showrunners & Directors
Finessed avatar movement beyond preliminary blocking after getting feedback on performance and changes to dialogue.
Scripted as the opening scene of the episode, the Cyclops fight was one of the first scenes to be storyboarded.
Flow Production Tracking (formerly ShotGrid) served as our frame-by-frame communication hub, where we could spotlight sequences that were hitting their mark or pinpoint exactly where artists could fine-tune camera work, character placement, and animation timing.
We were able to experiment and implement director feedback with camera and character placement in real time using Unity.
The live-action portion of the episode with actors was filmed in one day during principal photography.
Some scenes were preliminary blocked with rough animations for the animatic while environments were being created.
Integration into Live-Action Television Workflow
Editing & Post-Production Process
Rendered out scenes as they were ready and sent to Post Production
Side Quest TV Editor assembled episode (game capture + audio + live action), and episode directors and showrunners gave detailed feedback.
Ubisoft Red Storm finished all game asset visuals (animation, VFX, lighting) scene by scene.
Once each scene was approved, the entire episode was rendered out from Unity as sequence of high resolution TGA images and submitted directly to Post Production finishing house.
Challenges & Learnings
The 2023 WGA writers strike shut down production of the TV Show during filming.
Game asset work continued without creative feedback from Showrunners.
A few weeks before release the Showrunners added a new 4 page opening scene, requiring a high volume of work at an expedited pace.
A new “Gameplay Camera” angle was added to the final boss battle to keep the episode feeling rooted in gameplay.
This had the added benefit of being much easier to produce than the cinematic style of the other boss battles, and allowed the team to focus efforts on the newly added opening scene.
Praise for the Episode…
“The Last Raid” is what more of Mythic Quest should be as a whole: a celebration of gamers and video game content."
- Hannah Gearan (Screen Rant)
The final chapter of “Side Quest” is easily the best, taking place almost entirely in the world of “Mythic Quest.”
- Brian Tallerico (RogerEbert.com)
"The fourth and final episode is undoubtedly the show’s strongest chapter, rounding the spin-off series out with an authentic, relatable and touching tribute to the power of community and digital spaces in connecting people… Watching the drama unfold via the game (relying heavily on voice performance) is also a bold but perfect move..."
- Nicola Austin (Game Rant)
"The final episode is the first to be (nearly) entirely animated, giving us a closer look at the game that caused all the fuss. ... Its arc is, frankly, wonderful, and easily the best and most complete of the four episodes."
- Peter Martin (Screen Anarchy)
Still Images from the Episode:
More Project Highlights
-

Mythic Quest S3 & S4
-

The Summer I Turned Pretty (S3)